Successions
Certificat d’exemption
J’ai besoin d’un certificat d’exemption pour le déblocage des comptes bancaires.
Le certificat d’exemption sera établi après le dépôt d’une déclaration de succession exempte de tous droits pour un motif autre que le minimum imposable de 1.250,00 €.
Attestation pour une voiture
J’ai besoin d’une attestation pour une voiture
L’attestation pour une voiture sera établie après le dépôt de la déclaration de succession.
Déclaration de succession
Existe-t-il un formulaire pour faire la déclaration de succession ?
Non, parce que chaque succession est individuelle, il est impossible d’établir un formulaire.
Exclusivement en cas d’une succession exempte de tout droit, la déclaration de succession peut être rédigée par le bureau des successions compétent.
S’il s’agit d’une succession passible, la déclaration de succession peut être rédigée par une personne compétente dans la matière (p. ex. : notaire, avocat, …).
Quel est la différence entre déclaration de succession et déclaration de mutation ?
Déclaration de succession : déclaration d’un habitant du Luxembourg.
Déclaration de mutation : déclaration d’une personne qui n’était pas habitant du Luxembourg, mais possède un immeuble sur le territoire du Grand-Duché.
Quel bureau des successions est compétent pour la dépôt d’une déclaration de succession ?
Canton du dernier domicile de la personne décédée |
Bureau compétent |
Capellen |
|
Clervaux |
|
Diekirch |
|
Echternach |
|
Esch-sur-Alzette |
|
Grevenmacher |
|
Luxembourg |
|
Mersch |
|
Redange |
|
Remich |
|
Vianden |
|
Wiltz |
Quel bureau des successions est compétent pour la dépôt d’une déclaration de mutation
Canton dans lequel se trouve l’immeuble |
Bureau compétent |
Capellen |
|
Clervaux |
|
Diekirch |
|
Echternach |
|
Esch-sur-Alzette |
|
Grevenmacher |
|
Luxembourg |
|
Mersch |
|
Redange |
|
Remich |
|
Vianden |
|
Wiltz |
Le défunt n’a rien délaissé. Faut-il quand-même déposer une déclaration de succession ?
Oui, cette déclaration doit être déposée.
Uniquement en cas de renonciation à la succession, l’obligation de déposer une déclaration de succession prend fin.
Dans quel délai faut-il déposer une déclaration de succession resp. de mutation ?
Si le défunt est décédé :
au Luxembourg |
6 mois à partir du jour du décès |
en Europe : |
8 mois à partir du jour du décès |
en Amérique : |
12 mois à partir du jour du décès |
Autres : |
24 mois à partir du jour du décès |
Est-ce que le dépôt d'une déclaration de succession est exigé même dans le cas où aucun droit de succession n'est exigible ?
La loi oblige les héritiers à déposer une déclaration même dans ce cas.
Démarches
Quelle est la procédure pour établir une déclaration de succession ?
Succession exempte : prendre contact avec le bureau des successions compétent.
Succession passible : prendre contact avec une personne compétente dans la matière des successions (p. ex. : notaire, avocats, …)
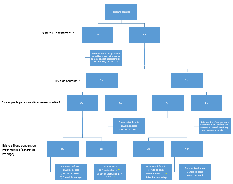
Quels documents faut-il pour établir une déclaration de succession ?
Veuillez suivre le tableau :

Quel est le délai prévu par la loi pour opter au greffe du tribunal d'arrondissement compétent pour l'usufruit de l'immeuble habité en commun et des meubles meublants le garnissant ou pour une part d'enfant légitime le moins prenant ?
Cette option doit être exercée avant le partage définitif et au plus tard dans les trois mois et quarante jours qui suivent la date du décès.
Quelles sont les formalités à remplir pour l'inscription d'un testament olographe au registre des dispositions de dernière volonté ?
Les demandes d’inscription et les demandes de recherche peuvent être faites par voie électronique respectivement à l’aide des formules papier élaborées par l’administration.
Toute personne qui demande une inscription ou une recherche est tenue au paiement préalable d’une taxe par personne au nom de laquelle l’inscription ou la recherche est sollicitée. Le montant de la taxe à payer est fixé à 10 euros pour toute demande introduite par voie électronique tandis que pour toute demande introduite de façon traditionnelle (formulaire papier / le public est invité à prendre rendez-vous) le montant de la taxe est fixé à 20 euros
Quelles sont les formalités à remplir pour obtenir une information sur l'existence éventuelle d'un testament, d'une convention matrimoniale ou d'une donation entre époux pour cause de mort au registre des dispositions de dernière volonté ?
Voir question ci-avant.
Quel document destiné à être remis aux banques et au bureau des comptes chèques postaux peut, le cas échéant, être délivré aux héritiers par l'Administration de l'enregistrement, des domaines et de la TVA?
Il s'agit du certificat d'exemption.
Dans quels cas le bureau compétent de l'Administration de l'enregistrement, des domaines et de la TVA délivre-t-il le certificat d'exemption ?
Le certificat d'exemption est délivré sans frais par le receveur du bureau compétent dans le cas où la succession est exempte de tout droit pour un motif autre que le minimum imposable.
Tel est notamment le cas :
- si le défunt laisse à son décès son conjoint survivant et des enfants nés de leur commun mariage ou des descendants d'eux,
- si le défunt ne laisse à son décès que des héritiers en ligne directe,
- si le défunt laisse à son décès son conjoint survivant
- si le défunt laisse à son décès son partenaire et lié depuis au moins 3 ans par une déclaration de partenariat inscrite
le tout à condition que le défunt n'ait pas dérogé à la dévolution légale par une disposition de dernière volonté.
Succession exempte et passible
Qu’est-ce qu’une succession exempte et passible (à défaut de testament) ?
Héritiers |
Exempte |
Passible |
Conjoint survivant |
X |
|
Enfants resp. petits-enfants |
X |
|
Conjoint survivant et enfants resp. petits-enfants |
X |
|
Père |
X |
|
Mère |
X |
|
Père et mère |
X |
|
Frères et sœurs resp. neveux et nièces |
|
X |
Père et frères et sœurs resp. neveux et nièces |
|
X |
Mère et frères et sœurs resp. neveux et nièces |
|
X |
Père, mère et frères et sœurs resp. neveux et nièces |
|
X |
Tous les autres héritiers resp. légataires |
|
X |
En cas d’existence d’un testament, une personne compétente dans la matière des successions (p. ex. : notaire, avocats, …) doit être contactée.
En cas de renonciation d’un des héritiers, sa part accroît à ses cohéritiers et cette part devient passible.
Renonciation
Je ne désire pas succéder. Comment peux-je renoncer ?
Il faut contacter le greffe du tribunal d’arrondissement dans le ressort duquel la succession s’est ouverte.
- (https://justice.public.lu/fr/famille/succession.html)
- (https://justice.public.lu/fr/organisation-justice/juridictions-judiciaires/tribunaux-arrondissement.html)
- Tribunal d’arrondissement de Luxembourg : Tél. : +352 47 59 81- 2449 / 2452 / 2596 / 2710
- Tribunal d’arrondissement de Diekirch : +352 803214-1
Document nécessaires :
- Pièce d’identité valable
- Acte de décès avec mention expresse du dernier domicile du défunt